培养方案【2025版】
培养目标
本专业以立德树人为根本任务,坚持为党育人、为国育才,致力于培养德智体美劳全面发展的社会主义建设者和接班人。具体目标为:立足 “健康中国” 国家战略及产业发展需求,以医学与材料学交叉融合为培养特色,培养掌握生物医学工程系统的基础理论、专业知识和实践技能,并在生物医学材料及植入器械领域具有深入理解和较强创新能力,能够解决生物医学材料及植入器械领域复杂工程问题,能胜任相关领域科学研究、工艺设计、生产管理、技术开发和应用推广等方面工作,具有较强团队协作精神、组织沟通能力、可持续发展意识和宽广国际视野的复合型高级专门人才。
学生在毕业5年左右,能达到以下培养目标要求:
(1)知识:能够运用生物医学材料的专业知识、工程技能和现代工具,具备研究与解决生物医学材料及植入器械复杂工程问题的能力;(对应毕业要求:1、2、5)
(2)能力:掌握生物医学工程、尤其是生物医学材料和医疗器械领域的基本科学原理,可胜任生物医学材料和医疗器械及相关领域的研究与开发、分析与设计、运行与管理工作;(对应毕业要求:2、3、4、5、10)
(3)素养:具有良好的人文素养、社会责任感、法制观念及科学素养,满足社会对复合型生物医学材料及植入器械领域技术人才的要求,能够积极服务国家和社会;(对应毕业要求:3、6、7)
(4)个人与团队:具有良好的团队合作精神、沟通协调能力、工程伦理和职业道德,能够作为成员或领导,在团队中承担专业领域的工程项目;(对应毕业要求:7、8、9)
(5)视野:具有良好的创新意识、跨文化沟通交流和终身学习能力,能通过继续教育或其它的终身学习途径更新知识、拓展能力;(对应毕业要求:9、11)
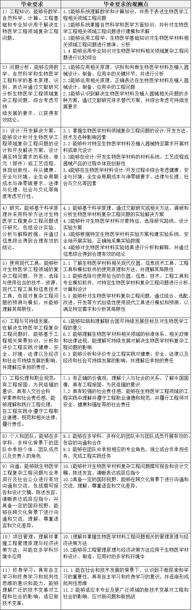
毕业要求
